ステップ4:空洞を切り抜く
3番目の直方体のコピーは、キャビネットのソリッド本体から切り抜く部分を定義します。これも、本体となる直方体に基づいて計算されます。
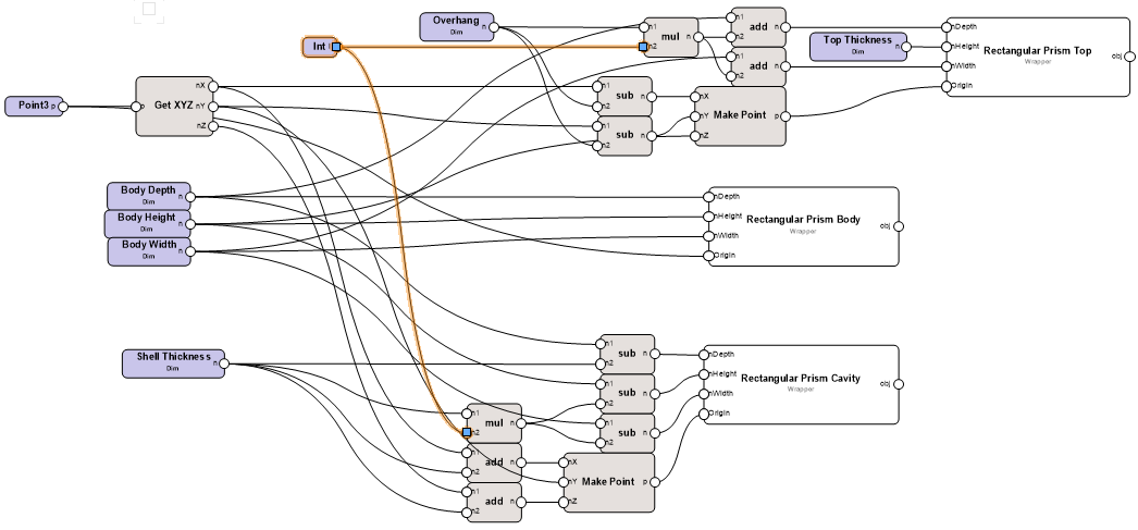
空洞を作成して、本体から切り抜くには:
Rectangular Prism Bodyの残りのコピーを選択して、オブジェクト情報パレットの名前に「Rectangular Prism Cavity」と入力します。
新しい直方体を定義するには、さらにもう1つ寸法が必要です。Dimensionノードを追加して、「Shell Thickness」という名前を付けます。
XとZの座標値には、2つのAddノードでShell Thicknessの値を加算します。これは前面の空いたキャビネットのため、空洞のY値は本体部分から直接取得します。ワイヤを連結します。
Point3に入力するX値とZ値にShell Thicknessの値を追加します。
Get XYZノードのYポートを、Point3ノードのYポートに直接連結します。
3つのSubtractノードで、空洞の寸法値を計算します。ワイヤを連結します。
空洞の幅は、本体の幅からShell Thicknessの2倍を引いた値と等しくなります。
空洞の奥行きは、本体の奥行きからShell Thicknessの値を引いた値と等しくなります。
空洞の高さは、本体の高さからShell Thicknessの2倍を引いた値と等しくなります。
乗算を行うためのMultiplyノードを追加します。
Shell Thicknessノードの値を1 inch(2.54 cm)に設定します。
IntegerノードをMultiplyノードに連結して、係数を2倍に設定します。
本体から空洞を切り抜くには、Solid Booleanノードを使用します。オブジェクト情報パレットのoperationリストでSubtractを選択します。ワイヤを連結します。
ノードを選択してオブジェクト情報パレットの実行をクリックします。キャビネットをレンダリングして、空洞を確認します。
この段階まで完成したチュートリアルをダウンロードできます(インターネット接続が必要):マリオネット4
