ステップ3:上部を追加する
キャビネットの上面の位置とサイズは、本体の直方体に基づいて計算されます。
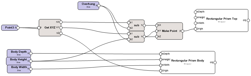
キャビネットの上部を追加するには:
Rectangular Prism Bodyラッパーノードのコピーの1つを選択して、オブジェクト情報パレットの名前に「Rectangular Prism Top」と入力します。
次のノードを配置して、図のようなネットワークを作成します。
Get XYZノード:キャビネットの上部のXとYの位置は、本体のXとYの位置を基準としていますが、2つのSubtractノードでオーバーハングのオフセットを定義して調整します。キャビネットの上部の底面は、本体の上部と同じZ値に配置されているため、Body HeightノードはGet XYZノードを迂回して、新しいPoint3ノードのZポートに直接連結できます。
Dimensionノード:これで、オーバーハングのオフセットを指定します。このノードに「Overhang」という名前を付けます。オフセットはすべての側面で同じにするため、両方のSubノードに同じオーバーハングノードを連結します。このノードの値は後で定義します。
2つのSubtractノード:これらのノードは、オーバーハングノードで指定した寸法をXとYの位置から減算し、上部のオフセットを定義するためのものです。
Point3ノード:上部のX、Y、Zの位置は、キャビネット本体のそれぞれの位置に基づいて計算されます。本体の寸法を変更すると、上部も自動的に更新されます。
図のように、Rectangular Prism Topラッパーにワイヤを連結します。
キャビネット上部の幅と奥行きを本体より大きくするため、オーバーハングの寸法を2倍にします。
Integerノードを追加して、2の値を割り当てます。
乗算を行うためのMultiplyノードを追加します。
ワイヤを連結します。
Addノードを2つ配置して、キャビネットの上部のWidthとDepthに入力する値に乗算結果を加算します。上部の高さを制御するため、上部の高さに「Top Thickness」という名前のDimensionノードを追加します。ワイヤを連結します。
Overhangに1.5inch(3.84cm)、Top Thicknessに1inch(2.54cm)の値を入力します。
ノードを選択してオブジェクト情報パレットの実行をクリックします。
割り当てた原点に、指定した寸法の長方形角柱が表示され、本体部分にキャビネット上部が追加されます。
この段階まで完成したチュートリアルをダウンロードできます(インターネット接続が必要):マリオネット3
